| Part | See |
|---|---|
Locations overview |
|
| Battery module set | Figure 7 |
| DASD fan tray assembly | Figure 9 |
| Fan sense card | Figure 10 |
| Local remote switch card | Figure 11 |
Primary power supply (PPS) |
|
| Rack identity card | Figure 13 |
| RPC card | Figure 14 |
| System z® local remote switch card | Figure 12 |

| Location code | Part name |
|---|---|
| E08 | DC power bus bar A (longer, connects to PPS1) |
| E09 | DC power bus bar B (shorter, connects to PPS2) |
| E10 thru E12 | Battery module enclosure |
| E1 (PPS1 / cpPPS10) | Primary power supply (upper) |
| E2 (PPS2 / cpPPS11) | Primary power supply (lower) |
U789D.001.sssssss |
CEC enclosure |
U1400.rBn.sssssss |
I/O enclosure |
| U2nnn.D01.sssssss | Storage enclosure |

| Location code | Part name |
|---|---|
| E08 | DC power bus bar A (longer, connects to PPS1) |
| E09 | DC power bus bar B (shorter, connects to PPS2) |
| E10 thru E12 | Battery module |
| E1 (PPS1 / cpPPSx0 where x = rack #) | Primary power supply (upper) |
| E2 (PPS2 / cpPPSx1 where x = rack #) | Primary power supply (lower) |
U1400.rBn.sssssss |
I/O enclosure |
| U2nnn.D01.sssssss | Storage enclosure |

| Location code | Part name | Connector |
|---|---|---|
| U2nnn.mmm.sssssss-Ex1 | Primary power supply (PPS) | |
| U2nnn.mmm.sssssss-Ex-A1 | PPS fan (top) | Power/signal |
| U2nnn.mmm.sssssss-Ex-A2 | PPS fan (middle) | Power/signal |
| U2nnn.mmm.sssssss-Ex-A3 | PPS fan (bottom) | Power/signal |
| 2 | 208VDC base module | |
| 2 | PFC module | |
Notes:
|
||

| Location code | Part name | Connector |
|---|---|---|
| U2nnn.mmm.sssssss-Ex1 | Primary power supply (PPS) | |
| U2nnn.mmm.sssssss-Ex-E1 | 5/12V DDM power module | |
| U2nnn.mmm.sssssss-Ex-E2 | Booster power module (optional) | |
| U2nnn.mmm.sssssss-Ex-E3 | 5/12V DDM power module (optional)2 | |
| 3 | AC input power module4 | |
| U2nnn.mmm.sssssss-Ex-S1 | Sequencer module5 | |
A code is not associated with the location of the parts on the AC input power module. These parts are shown only for reference.


| Location code | Part name | Connector |
|---|---|---|
| U2nnn.mmm.sssssss-Ex | Sequencer module | |
| U2nnn.mmm.sssssss-Ex-T1 | RPC 1 communication | |
| U2nnn.mmm.sssssss-Ex-T2 | RPC 2 communication | |
| U2nnn.mmm.sssssss-Ex-T3 | PPS to PPS communication | |
| U2nnn.mmm.sssssss-Ex-T4 | UEPO loop | |
| U2nnn.mmm.sssssss-Ex-T5 | Rack identity card | |
| U2nnn.mmm.sssssss-Ex-T6 | Battery backup unit interface | |
| U2nnn.mmm.sssssss-Ex-T7 | Battery backup unit charge | |
| J8-1 (not a location code) | 208 VDC to bus bars for CEC and I/O enclosures | |
| J8-2 (Not a location code. Connector may not be present on some hardware levels.) | 208 VDC to bus bars for CEC and I/O enclosures | |
| U2nnn.mmm.sssssss-Ex-T9 | 208 VDC to management console and Ethernet switches | |
| U2nnn.mmm.sssssss-Ex-T10 | 208 VDC to management console and Ethernet switches | |
| U2nnn.mmm.sssssss-Ex-T11 | Fan sense card | |
| U2nnn.mmm.sssssss-Ex-T12 | Fan sense card |


| Location code | Part name | Connector |
|---|---|---|
U2nnn.mmm.sssssss-E1x-E1 |
Battery module enclosure |
|
| U2nnn.mmm.sssssss-E1x-E2 | Battery module set (3 battery modules in a battery module enclosure) | |
| U2nnn.mmm.sssssss-E1x-T1 | 208VDC bus bar (to bus bar A) |
|
| U2nnn.mmm.sssssss-E1x-T2 | 208VDC bus bar (to bus bar B) |
|
| U2nnn.mmm.sssssss-E1x-T3 | PPS charging | |
| U2nnn.mmm.sssssss-E1x-T4 | PPS charging | |
| U2nnn.mmm.sssssss-E1x-T5 | PPS control interface | |
| U2nnn.mmm.sssssss-E1x-T6 | PPS control interface | |
| U2nnn.mmm.sssssss-E1x-A1 | Battery module enclosure fan |

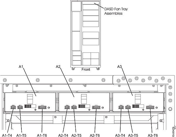
| Location code | Part name | Connector |
|---|---|---|
| U2nnn.mmm.sssssss-A1 | DASD fan tray assembly | |
| U2nnn.mmm.sssssss-A1-T4 | 5/12V power | |
| U2nnn.mmm.sssssss-A1-T5 | 5/12V power | |
| U2nnn.mmm.sssssss-A1-T6 | Control interface | |
| U2nnn.mmm.sssssss-A2 | DASD fan tray assembly | |
| U2nnn.mmm.sssssss-A2-T4 | 5/12V power | |
| U2nnn.mmm.sssssss-A2-T5 | 5/12V power | |
| U2nnn.mmm.sssssss-A2-T6 | Control interface | |
| U2nnn.mmm.sssssss-A3 | DASD fan tray assembly | |
| U2nnn.mmm.sssssss-A3-T4 | 5/12V power | |
| U2nnn.mmm.sssssss-A3-T5 | 5/12V power | |
| U2nnn.mmm.sssssss-A3-T6 | Control interface |

| Location code | Part name | Connector |
|---|---|---|
U2nnn.mmm.sssssss-Cx |
Fan sense card |
|
| U2nnn.mmm.sssssss-Cx-T1 | Storage enclosure | |
| U2nnn.mmm.sssssss-Cx-T2 | Storage enclosure | |
| U2nnn.mmm.sssssss-Cx-T3 | Storage enclosure | |
| U2nnn.mmm.sssssss-Cx-T4 | Storage enclosure | |
| U2nnn.mmm.sssssss-Cx-T5 | Storage enclosure | |
| U2nnn.mmm.sssssss-Cx-T6 | Storage enclosure | |
| U2nnn.mmm.sssssss-Cx-T7 | Storage enclosure | |
| U2nnn.mmm.sssssss-Cx-T8 | Storage enclosure | |
| U2nnn.mmm.sssssss-Cx-T9 | DASD fan tray | |
| U2nnn.mmm.sssssss-Cx-T10 | DASD fan tray | |
| U2nnn.mmm.sssssss-Cx-T11 | PPS | |
| U2nnn.mmm.sssssss-Cx-T12 | PPS | |
| U2nnn.mmm.sssssss-Cx-T13 | Fan sense card to fan sense card | |
| U2nnn.mmm.sssssss-Cx-T14 | Rack identity card |

| Location code | Part name | Connector |
|---|---|---|
| U2nnn.mmm.sssssss-C6 | Local remote switch card |

| Location code | Part name | Connector |
|---|---|---|
| U2nnn.mmm.sssssss-C6 | System z local remote switch card |

| Location code | Part name | Connector |
|---|---|---|
| U2nnn.mmm.sssssss-C5 | Rack identity card (right from rear view) | |
| U2nnn.mmm.sssssss-C5-T1 | Fan sense card, front | |
| U2nnn.mmm.sssssss-C5-T2 | Fan sense card, rear |

| Location code | Part name | Connector |
|---|---|---|
| U2nnn.mmm.sssssss-C1 | RPC card (right from rear view) | |
| U2nnn.mmm.sssssss-C2 | RPC card (left from rear view) | |
| U2nnn.mmm.sssssss-Cx-T1 | Rack identity card | |
| U2nnn.mmm.sssssss-Cx-T201 | PPS rack 1 | |
| U2nnn.mmm.sssssss-Cx-T202 | reserved | |
| U2nnn.mmm.sssssss-Cx-T203 | PPS rack 2 | |
| U2nnn.mmm.sssssss-Cx-T204 | Local remote switch card | |
| U2nnn.mmm.sssssss-Cx-T205 | PPS rack 3 | |
| U2nnn.mmm.sssssss-Cx-T206 | reserved | |
| U2nnn.mmm.sssssss-Cx-T207 | PPS rack 4 | |
| U2nnn.mmm.sssssss-Cx-T208 | RPC card to RPC card | |
| U2nnn.mmm.sssssss-Cx-T209 | PPS rack 5 | |
| U2nnn.mmm.sssssss-Cx-T210 | CEC enclosure 1 | |
| U2nnn.mmm.sssssss-Cx-T211 | reserved | |
| U2nnn.mmm.sssssss-Cx-T212 | reserved | |
| U2nnn.mmm.sssssss-Cx-T213 | reserved | |
| U2nnn.mmm.sssssss-Cx-T214 | CEC enclosure 2 | |
| U2nnn.mmm.sssssss-Cx-T215 | reserved | |
| U2nnn.mmm.sssssss-Cx-T216 | not used |