DS8000 Service Documentation Version 6.3.3
Rack power and cooling location codes (Models 941, 94E)
Use Table 1 to
find the part of the rack power and cooling system for which you seek
location code information. For part numbers, see Rack power and cooling part numbers, Models 941, 94E.
| Part | See |
|---|---|
Locations overview |
|
| Battery module set | Figure 7 |
| DASD fan tray assembly | Figure 9 |
| Fan sense card | Figure 10 |
| Local remote switch card | Figure 11 |
Primary power supply (PPS) |
|
| Rack identity card | Figure 13 |
| RPC card | Figure 14 |
| System z® local remote switch card | Figure 12 |
Overview of locations (base rack)
Figure 1. Primary power supply rack locations
(overview)

| Location code | Part name |
|---|---|
| E08 | DC power bus bar A (longer, connects to PPS1) |
| E09 | DC power bus bar B (shorter, connects to PPS2) |
| E10 thru E12 | Battery module enclosure |
| E1 (PPS1 / cpPPS10) | Primary power supply (upper) |
| E2 (PPS2 / cpPPS11) | Primary power supply (lower) |
U789D.001.sssssss |
CEC enclosure |
U1400.rBn.sssssss |
I/O enclosure |
| U2nnn.D01.sssssss | Storage enclosure |
Overview of locations (expansion rack)
Figure 2. Expansion rack locations

| Location code | Part name |
|---|---|
| E08 | DC power bus bar A (longer, connects to PPS1) |
| E09 | DC power bus bar B (shorter, connects to PPS2) |
| E10 thru E12 | Battery module |
| E1 (PPS1 / cpPPSx0 where x = rack #) | Primary power supply (upper) |
| E2 (PPS2 / cpPPSx1 where x = rack #) | Primary power supply (lower) |
U1400.rBn.sssssss |
I/O enclosure |
| U2nnn.D01.sssssss | Storage enclosure |
PPS locations (front)
Figure 3. Location codes
for the PPS (front)

| Location code | Part name | Connector |
|---|---|---|
| U2nnn.mmm.sssssss-Ex1 | Primary power supply (PPS) | |
| U2nnn.mmm.sssssss-Ex-A1 | PPS fan (top) | Power/signal |
| U2nnn.mmm.sssssss-Ex-A2 | PPS fan (middle) | Power/signal |
| U2nnn.mmm.sssssss-Ex-A3 | PPS fan (bottom) | Power/signal |
| 2 | 208VDC base module | |
| 2 | PFC module | |
Notes:
|
||
PPS locations (rear)
Figure 4. Location codes
for the PPS (rear)

| Location code | Part name | Connector |
|---|---|---|
| U2nnn.mmm.sssssss-Ex1 | Primary power supply (PPS) | |
| U2nnn.mmm.sssssss-Ex-E1 | 5/12V DDM power module | |
| U2nnn.mmm.sssssss-Ex-E2 | Booster power module (optional) | |
| U2nnn.mmm.sssssss-Ex-E3 | 5/12V DDM power module (optional)2 | |
| 3 | AC input power module4 | |
| U2nnn.mmm.sssssss-Ex-S1 | Sequencer module5 | |
AC input power module locations
A code is not associated with the location of the parts on the AC input power module. These parts are shown only for reference.
Figure 5. Location
codes for the AC input power module

Sequencer module locations
Figure 6. Location
codes for the PPS sequencer module

| Location code | Part name | Connector |
|---|---|---|
| U2nnn.mmm.sssssss-Ex | Sequencer module | |
| U2nnn.mmm.sssssss-Ex-T1 | RPC 1 communication | |
| U2nnn.mmm.sssssss-Ex-T2 | RPC 2 communication | |
| U2nnn.mmm.sssssss-Ex-T3 | PPS to PPS communication | |
| U2nnn.mmm.sssssss-Ex-T4 | UEPO loop | |
| U2nnn.mmm.sssssss-Ex-T5 | Rack identity card | |
| U2nnn.mmm.sssssss-Ex-T6 | Battery backup unit interface | |
| U2nnn.mmm.sssssss-Ex-T7 | Battery backup unit charge | |
| J8-1 (not a location code) | 208 VDC to bus bars for CEC and I/O enclosures | |
| J8-2 (Not a location code. Connector may not be present on some hardware levels.) | 208 VDC to bus bars for CEC and I/O enclosures | |
| U2nnn.mmm.sssssss-Ex-T9 | 208 VDC to management console and Ethernet switches | |
| U2nnn.mmm.sssssss-Ex-T10 | 208 VDC to management console and Ethernet switches | |
| U2nnn.mmm.sssssss-Ex-T11 | Fan sense card | |
| U2nnn.mmm.sssssss-Ex-T12 | Fan sense card |
Battery module enclosure locations
Figure 7. Battery module
enclosure locations (rear)

Figure 8. Battery module set locations
(front)

| Location code | Part name | Connector |
|---|---|---|
U2nnn.mmm.sssssss-E1x-E1 |
Battery module enclosure |
|
| U2nnn.mmm.sssssss-E1x-E2 | Battery module set (3 battery modules in a battery module enclosure) | |
| U2nnn.mmm.sssssss-E1x-T1 | 208VDC bus bar (to bus bar A) |
|
| U2nnn.mmm.sssssss-E1x-T2 | 208VDC bus bar (to bus bar B) |
|
| U2nnn.mmm.sssssss-E1x-T3 | PPS charging | |
| U2nnn.mmm.sssssss-E1x-T4 | PPS charging | |
| U2nnn.mmm.sssssss-E1x-T5 | PPS control interface | |
| U2nnn.mmm.sssssss-E1x-T6 | PPS control interface | |
| U2nnn.mmm.sssssss-E1x-A1 | Battery module enclosure fan |
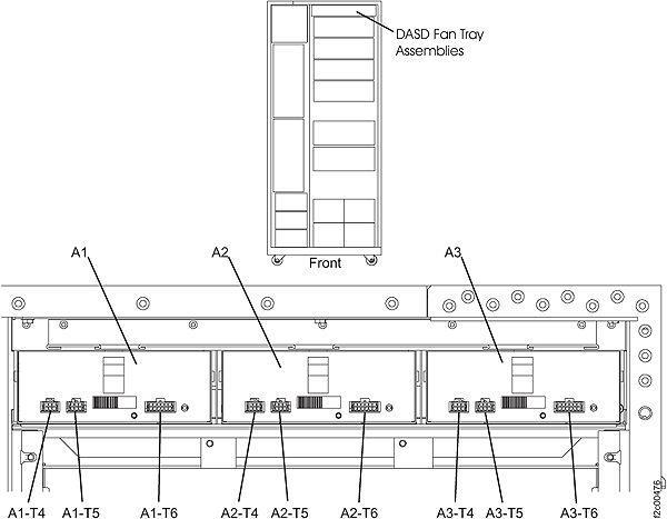
DASD fan tray assembly
Figure 9. Location codes
for the DASD fan tray assemblies

| Location code | Part name | Connector |
|---|---|---|
| U2nnn.mmm.sssssss-A1 | DASD fan tray assembly | |
| U2nnn.mmm.sssssss-A1-T4 | 5/12V power | |
| U2nnn.mmm.sssssss-A1-T5 | 5/12V power | |
| U2nnn.mmm.sssssss-A1-T6 | Control interface | |
| U2nnn.mmm.sssssss-A2 | DASD fan tray assembly | |
| U2nnn.mmm.sssssss-A2-T4 | 5/12V power | |
| U2nnn.mmm.sssssss-A2-T5 | 5/12V power | |
| U2nnn.mmm.sssssss-A2-T6 | Control interface | |
| U2nnn.mmm.sssssss-A3 | DASD fan tray assembly | |
| U2nnn.mmm.sssssss-A3-T4 | 5/12V power | |
| U2nnn.mmm.sssssss-A3-T5 | 5/12V power | |
| U2nnn.mmm.sssssss-A3-T6 | Control interface |
Fan sense card locations
Figure 10. Location
codes for the fan sense card

| Location code | Part name | Connector |
|---|---|---|
U2nnn.mmm.sssssss-Cx |
Fan sense card |
|
| U2nnn.mmm.sssssss-Cx-T1 | Storage enclosure | |
| U2nnn.mmm.sssssss-Cx-T2 | Storage enclosure | |
| U2nnn.mmm.sssssss-Cx-T3 | Storage enclosure | |
| U2nnn.mmm.sssssss-Cx-T4 | Storage enclosure | |
| U2nnn.mmm.sssssss-Cx-T5 | Storage enclosure | |
| U2nnn.mmm.sssssss-Cx-T6 | Storage enclosure | |
| U2nnn.mmm.sssssss-Cx-T7 | Storage enclosure | |
| U2nnn.mmm.sssssss-Cx-T8 | Storage enclosure | |
| U2nnn.mmm.sssssss-Cx-T9 | DASD fan tray | |
| U2nnn.mmm.sssssss-Cx-T10 | DASD fan tray | |
| U2nnn.mmm.sssssss-Cx-T11 | PPS | |
| U2nnn.mmm.sssssss-Cx-T12 | PPS | |
| U2nnn.mmm.sssssss-Cx-T13 | Fan sense card to fan sense card | |
| U2nnn.mmm.sssssss-Cx-T14 | Rack identity card |
Local remote switch card locations
Figure 11. Location codes for the local remote switch card

| Location code | Part name | Connector |
|---|---|---|
| U2nnn.mmm.sssssss-C6 | Local remote switch card |
System z local remote switch card locations
Figure 12. Location codes for the zSeries local remote switch card

| Location code | Part name | Connector |
|---|---|---|
| U2nnn.mmm.sssssss-C6 | System z local remote switch card |
Rack identity card locations
Figure 13. Location
codes for the rack identity card

| Location code | Part name | Connector |
|---|---|---|
| U2nnn.mmm.sssssss-C5 | Rack identity card (right from rear view) | |
| U2nnn.mmm.sssssss-C5-T1 | Fan sense card, front | |
| U2nnn.mmm.sssssss-C5-T2 | Fan sense card, rear |
RPC card locations
Figure 14. Location codes
for the RPC cards

| Location code | Part name | Connector |
|---|---|---|
| U2nnn.mmm.sssssss-C1 | RPC card (right from rear view) | |
| U2nnn.mmm.sssssss-C2 | RPC card (left from rear view) | |
| U2nnn.mmm.sssssss-Cx-T1 | Rack identity card | |
| U2nnn.mmm.sssssss-Cx-T201 | PPS rack 1 | |
| U2nnn.mmm.sssssss-Cx-T202 | reserved | |
| U2nnn.mmm.sssssss-Cx-T203 | PPS rack 2 | |
| U2nnn.mmm.sssssss-Cx-T204 | Local remote switch card | |
| U2nnn.mmm.sssssss-Cx-T205 | PPS rack 3 | |
| U2nnn.mmm.sssssss-Cx-T206 | reserved | |
| U2nnn.mmm.sssssss-Cx-T207 | PPS rack 4 | |
| U2nnn.mmm.sssssss-Cx-T208 | RPC card to RPC card | |
| U2nnn.mmm.sssssss-Cx-T209 | PPS rack 5 | |
| U2nnn.mmm.sssssss-Cx-T210 | CEC enclosure 1 | |
| U2nnn.mmm.sssssss-Cx-T211 | reserved | |
| U2nnn.mmm.sssssss-Cx-T212 | reserved | |
| U2nnn.mmm.sssssss-Cx-T213 | reserved | |
| U2nnn.mmm.sssssss-Cx-T214 | CEC enclosure 2 | |
| U2nnn.mmm.sssssss-Cx-T215 | reserved | |
| U2nnn.mmm.sssssss-Cx-T216 | not used |
U789D.001.sssssss
U1400.rBn.sssssss